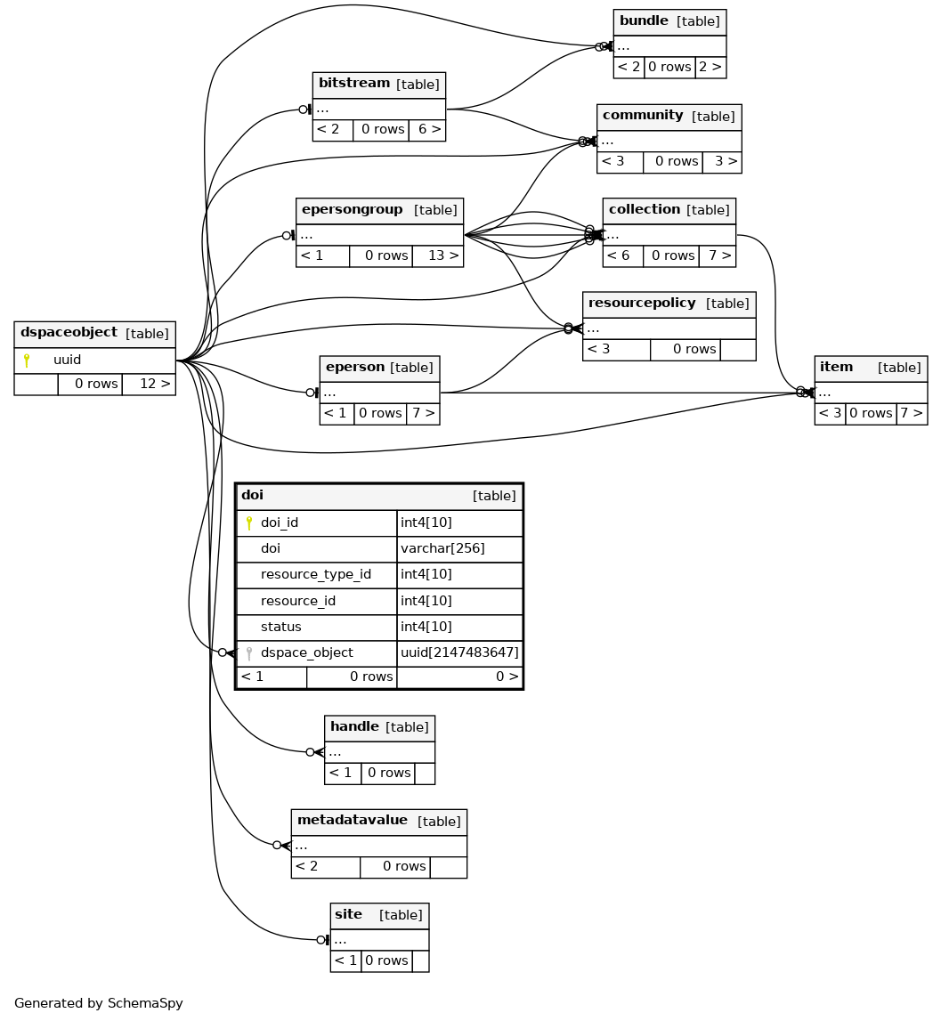
Columns
| Column | Type | Size | Nulls | Auto | Default | Children | Parents | Comments | |||
|---|---|---|---|---|---|---|---|---|---|---|---|
| doi_id | int4 | 10 | null |
|
|
||||||
| doi | varchar | 256 | √ | null |
|
|
|||||
| resource_type_id | int4 | 10 | √ | null |
|
|
|||||
| resource_id | int4 | 10 | √ | null |
|
|
|||||
| status | int4 | 10 | √ | null |
|
|
|||||
| dspace_object | uuid | 2147483647 | √ | null |
|
|
Indexes
| Constraint Name | Type | Sort | Column(s) |
|---|---|---|---|
| doi_pkey | Primary key | Asc | doi_id |
| doi_doi_idx | Performance | Asc | doi |
| doi_doi_key | Must be unique | Asc | doi |
| doi_object | Performance | Asc | dspace_object |
| doi_resource_id_and_type_idx | Performance | Asc/Asc | resource_id + resource_type_id |

