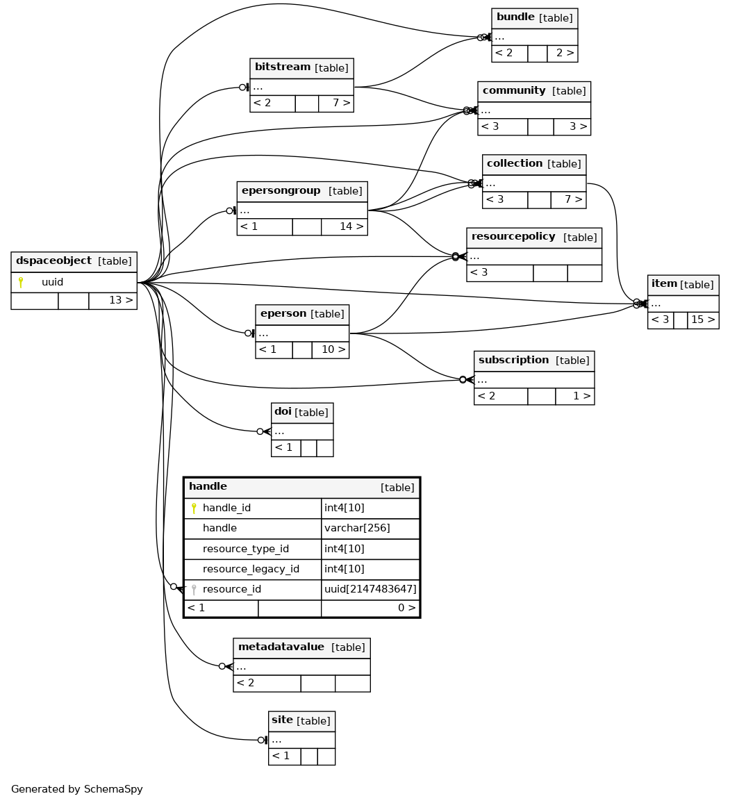
Columns
| Column | Type | Size | Nulls | Auto | Default | Children | Parents | Comments | |||
|---|---|---|---|---|---|---|---|---|---|---|---|
| handle_id | int4 | 10 | null |
|
|
||||||
| handle | varchar | 256 | √ | null |
|
|
|||||
| resource_type_id | int4 | 10 | √ | null |
|
|
|||||
| resource_legacy_id | int4 | 10 | √ | null |
|
|
|||||
| resource_id | uuid | 2147483647 | √ | null |
|
|
Indexes
| Constraint Name | Type | Sort | Column(s) |
|---|---|---|---|
| handle_pkey | Primary key | Asc | handle_id |
| handle_handle_idx | Performance | Asc | handle |
| handle_handle_key | Must be unique | Asc | handle |
| handle_object | Performance | Asc | resource_id |
| handle_resource_id_and_type_idx | Performance | Asc/Asc | resource_legacy_id + resource_type_id |

