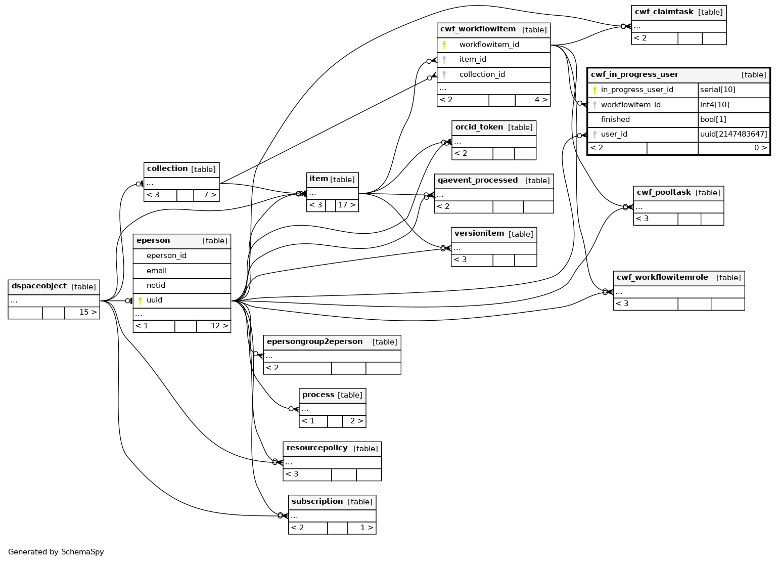
Columns
| Column | Type | Size | Nulls | Auto | Default | Children | Parents | Comments | |||
|---|---|---|---|---|---|---|---|---|---|---|---|
| in_progress_user_id | serial | 10 | √ | nextval('cwf_in_progress_user_seq'::regclass) |
|
|
|||||
| workflowitem_id | int4 | 10 | √ | null |
|
|
|||||
| finished | bool | 1 | √ | null |
|
|
|||||
| user_id | uuid | 2147483647 | √ | null |
|
|
Indexes
| Constraint Name | Type | Sort | Column(s) |
|---|---|---|---|
| cwf_in_progress_user_pkey | Primary key | Asc | in_progress_user_id |
| cwf_in_progress_user_workflow_fk_idx | Performance | Asc | workflowitem_id |

