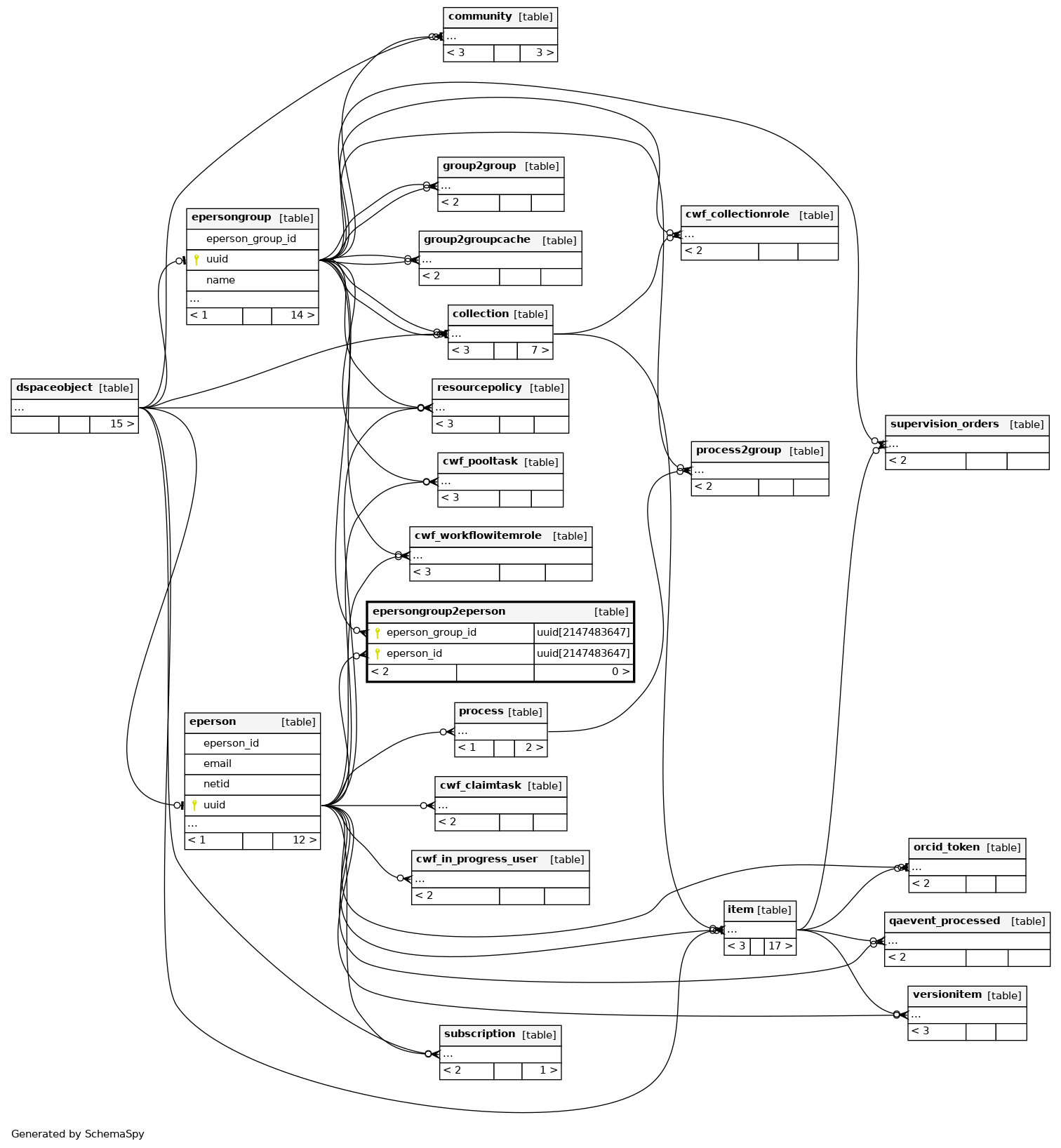
Columns
| Column | Type | Size | Nulls | Auto | Default | Children | Parents | Comments | |||
|---|---|---|---|---|---|---|---|---|---|---|---|
| eperson_group_id | uuid | 2147483647 | null |
|
|
||||||
| eperson_id | uuid | 2147483647 | null |
|
|
Indexes
| Constraint Name | Type | Sort | Column(s) |
|---|---|---|---|
| epersongroup2eperson_pkey | Primary key | Asc/Asc | eperson_group_id + eperson_id |
| epersongroup2eperson_group | Performance | Asc | eperson_group_id |
| epersongroup2eperson_person | Performance | Asc | eperson_id |

