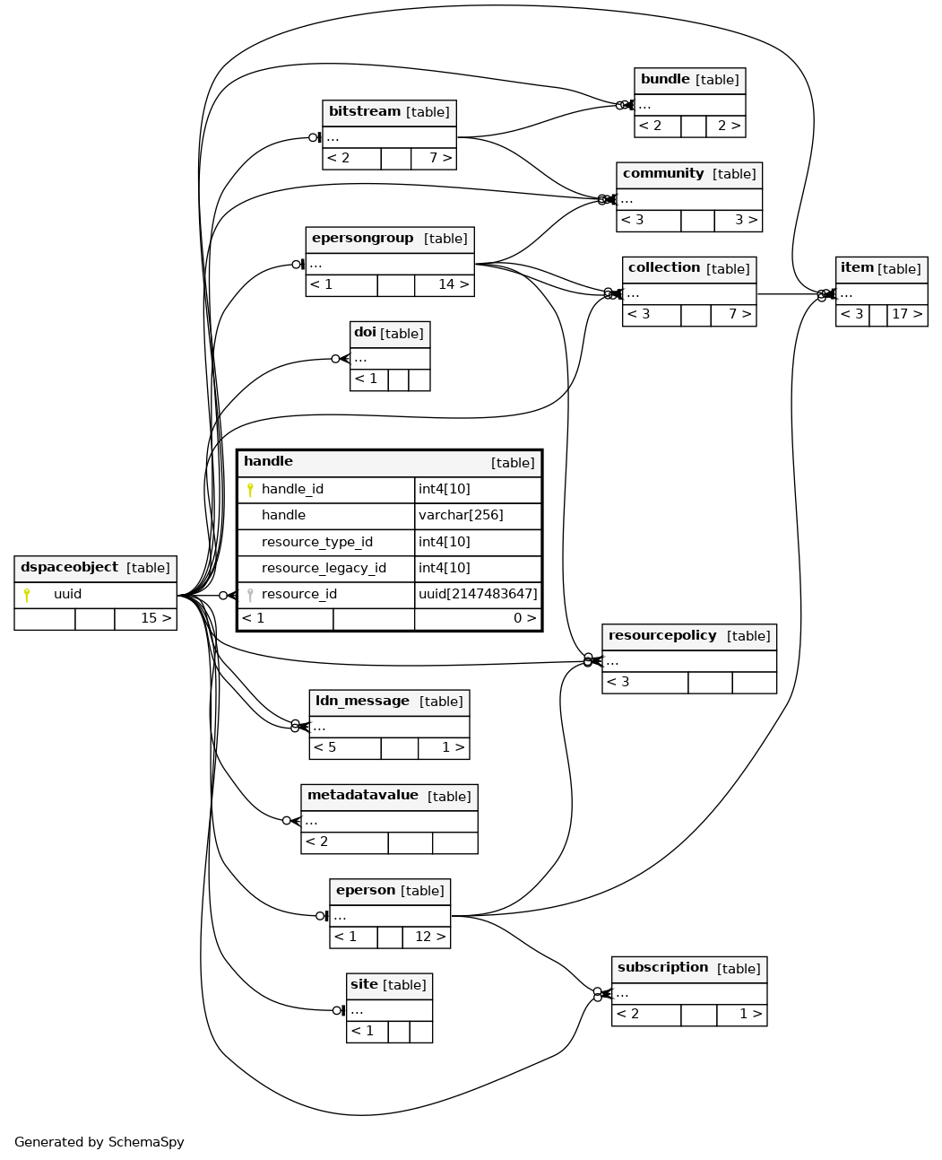
handle

-1 rows


Columns

Column Type Size Nulls Auto Default Children Parents Comments
handle_id int4 10 null
handle varchar 256 null
resource_type_id int4 10 null
resource_legacy_id int4 10 null
resource_id uuid 2147483647 null
dspaceobject.uuid handle_resource_id_fkey R

Indexes

Constraint Name Type Sort Column(s)
handle_pkey Primary key Asc handle_id
handle_handle_idx Performance Asc handle
handle_handle_key Must be unique Asc handle
handle_object Performance Asc resource_id
handle_resource_id_and_type_idx Performance Asc/Asc resource_legacy_id + resource_type_id

Relationships