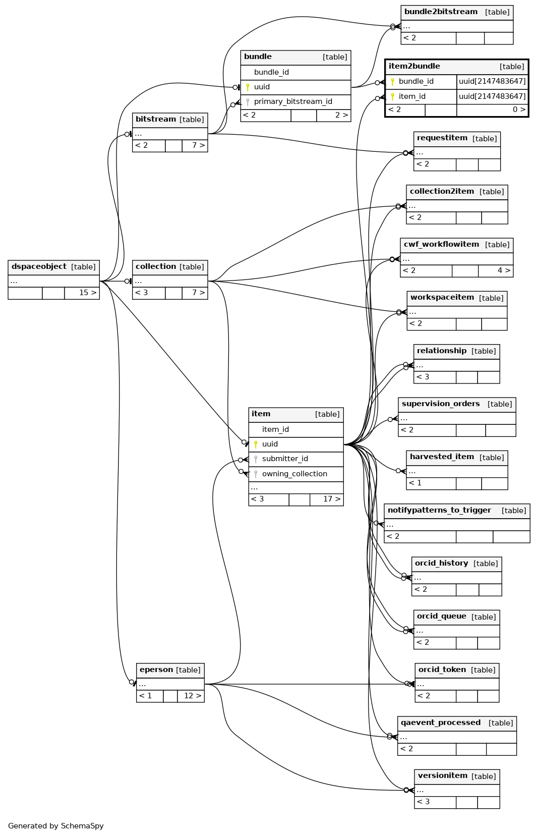
Columns
Indexes
| Constraint Name | Type | Sort | Column(s) |
|---|---|---|---|
| item2bundle_pkey | Primary key | Asc/Asc | bundle_id + item_id |
| item2bundle_bundle | Performance | Asc | bundle_id |
| item2bundle_item | Performance | Asc | item_id |
-1 rows
| Constraint Name | Type | Sort | Column(s) |
|---|---|---|---|
| item2bundle_pkey | Primary key | Asc/Asc | bundle_id + item_id |
| item2bundle_bundle | Performance | Asc | bundle_id |
| item2bundle_item | Performance | Asc | item_id |