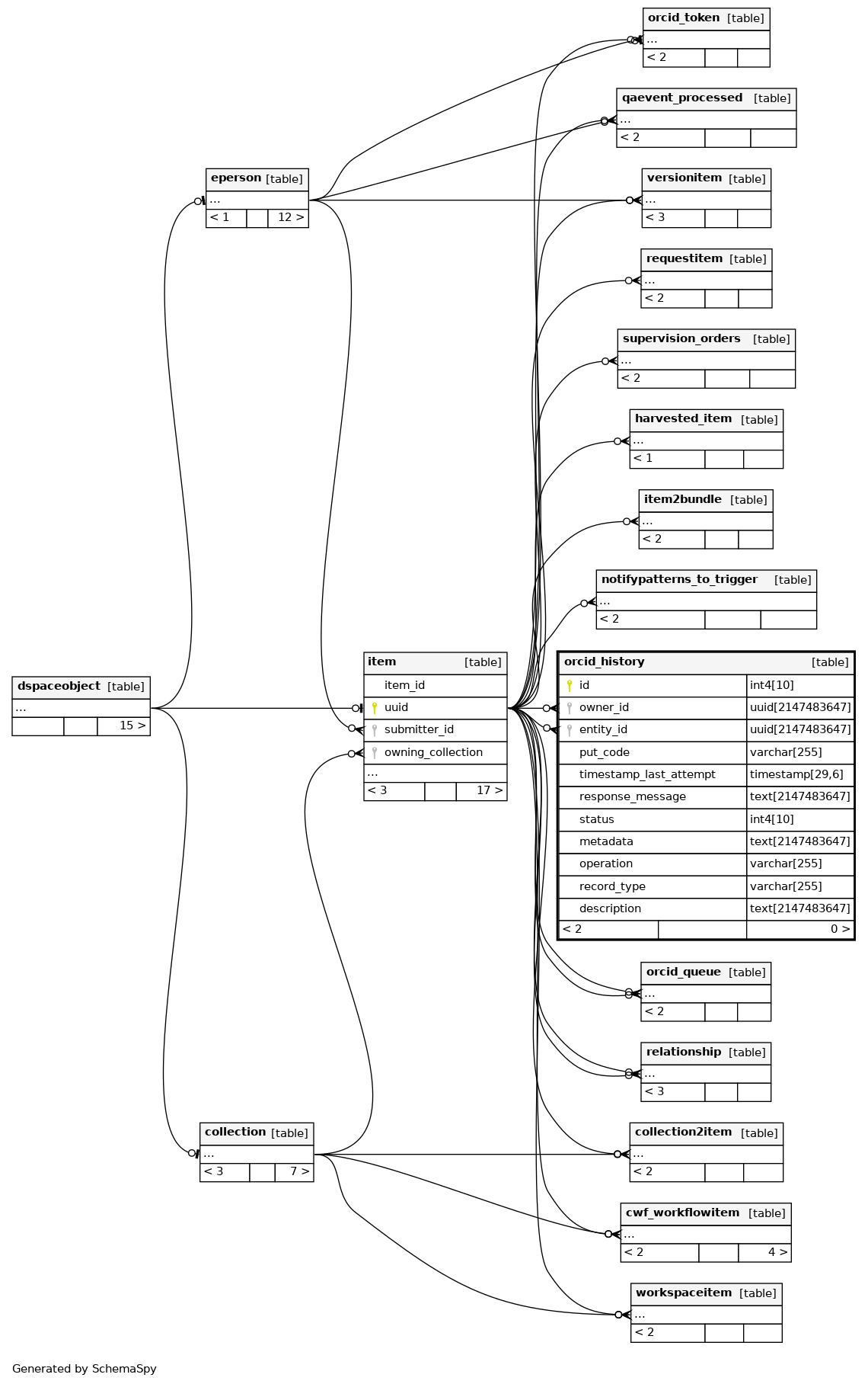
Columns
| Column | Type | Size | Nulls | Auto | Default | Children | Parents | Comments | |||
|---|---|---|---|---|---|---|---|---|---|---|---|
| id | int4 | 10 | null |
|
|
||||||
| owner_id | uuid | 2147483647 | null |
|
|
||||||
| entity_id | uuid | 2147483647 | √ | null |
|
|
|||||
| put_code | varchar | 255 | √ | null |
|
|
|||||
| timestamp_last_attempt | timestamp | 29,6 | √ | null |
|
|
|||||
| response_message | text | 2147483647 | √ | null |
|
|
|||||
| status | int4 | 10 | √ | null |
|
|
|||||
| metadata | text | 2147483647 | √ | null |
|
|
|||||
| operation | varchar | 255 | √ | null |
|
|
|||||
| record_type | varchar | 255 | √ | null |
|
|
|||||
| description | text | 2147483647 | √ | null |
|
|
Indexes
| Constraint Name | Type | Sort | Column(s) |
|---|---|---|---|
| orcid_history_pkey | Primary key | Asc | id |
| orcid_history_owner_id_index | Performance | Asc | owner_id |

