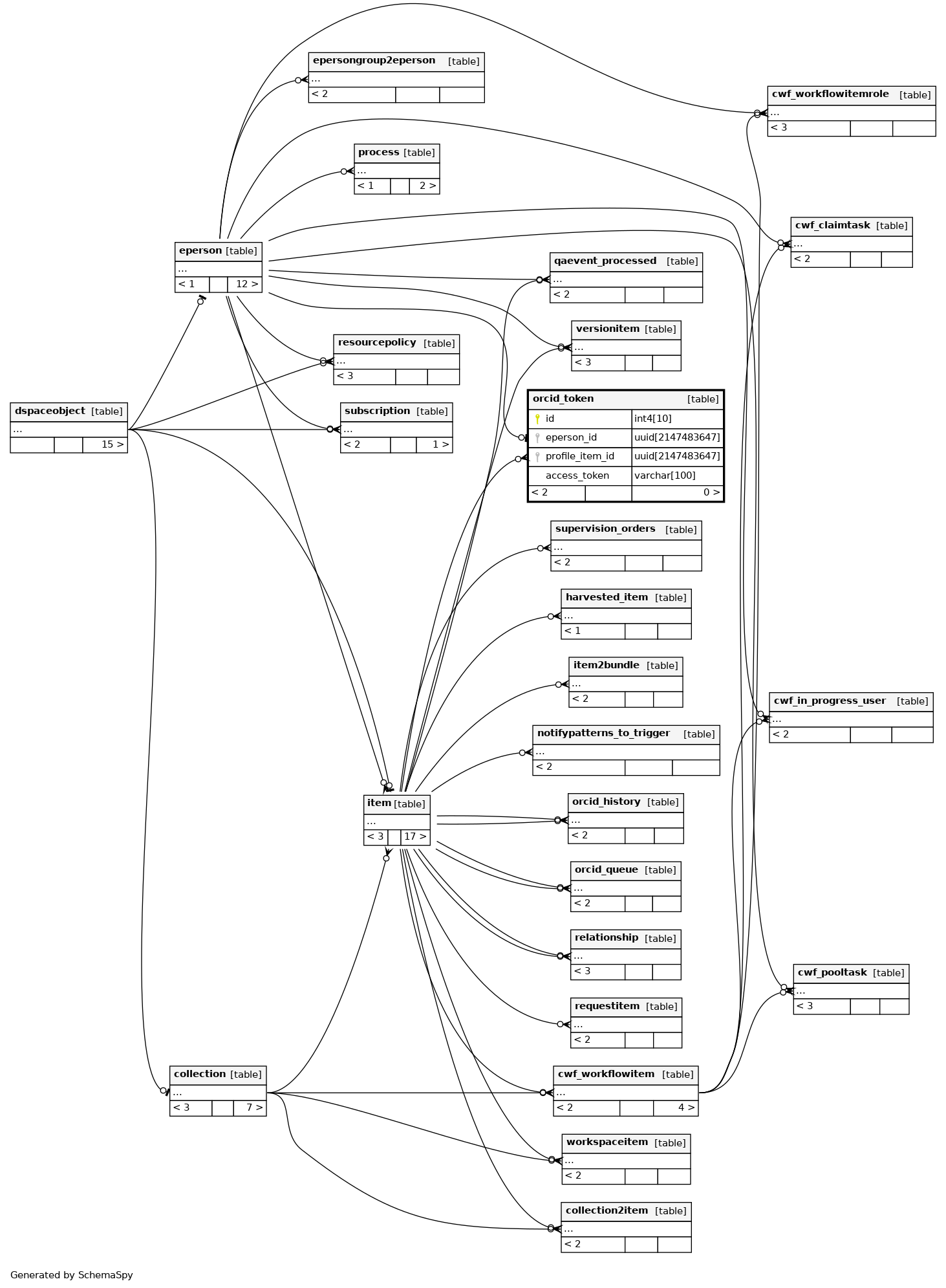
orcid_token

-1 rows


Columns

Column Type Size Nulls Auto Default Children Parents Comments
id int4 10 null
eperson_id uuid 2147483647 null
eperson.uuid orcid_token_eperson_id_fkey R
profile_item_id uuid 2147483647 null
item.uuid orcid_token_profile_item_id_fkey R
access_token varchar 100 null

Indexes

Constraint Name Type Sort Column(s)
orcid_token_pkey Primary key Asc id
orcid_token_eperson_id_key Must be unique Asc eperson_id

Relationships