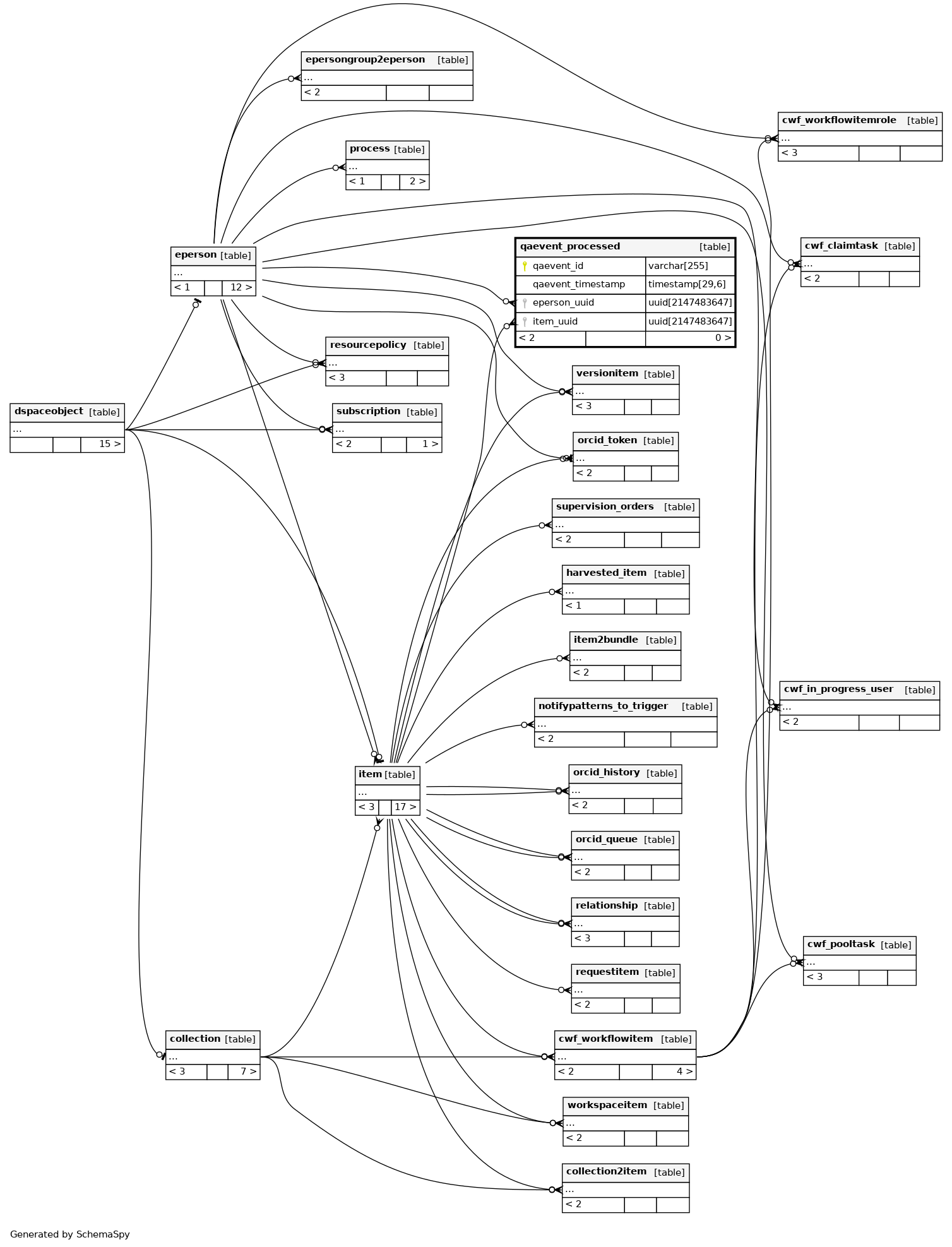
qaevent_processed

-1 rows


Columns

Column Type Size Nulls Auto Default Children Parents Comments
qaevent_id varchar 255 null
qaevent_timestamp timestamp 29,6 null
eperson_uuid uuid 2147483647 null
eperson.uuid eperson_uuid_fkey R
item_uuid uuid 2147483647 null
item.uuid item_uuid_fkey R

Indexes

Constraint Name Type Sort Column(s)
qaevent_pk Primary key Asc qaevent_id
item_uuid_idx Performance Asc item_uuid

Relationships