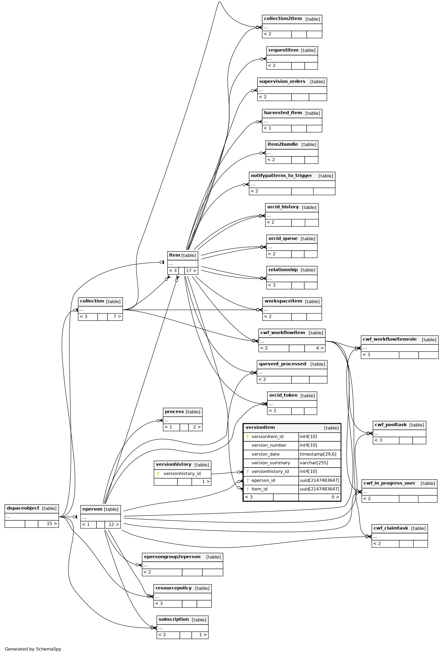
versionitem

-1 rows


Columns

Column Type Size Nulls Auto Default Children Parents Comments
versionitem_id int4 10 null
version_number int4 10 null
version_date timestamp 29,6 null
version_summary varchar 255 null
versionhistory_id int4 10 null
versionhistory.versionhistory_id versionitem_versionhistory_id_fkey R
eperson_id uuid 2147483647 null
eperson.uuid versionitem_eperson_id_fkey R
item_id uuid 2147483647 null
item.uuid versionitem_item_id_fkey R

Indexes

Constraint Name Type Sort Column(s)
versionitem_pkey Primary key Asc versionitem_id
versionitem_item Performance Asc item_id
versionitem_person Performance Asc eperson_id

Relationships