Columns
| Column | Type | Size | Nulls | Auto | Default | Children | Parents | Comments | |||||||||
|---|---|---|---|---|---|---|---|---|---|---|---|---|---|---|---|---|---|
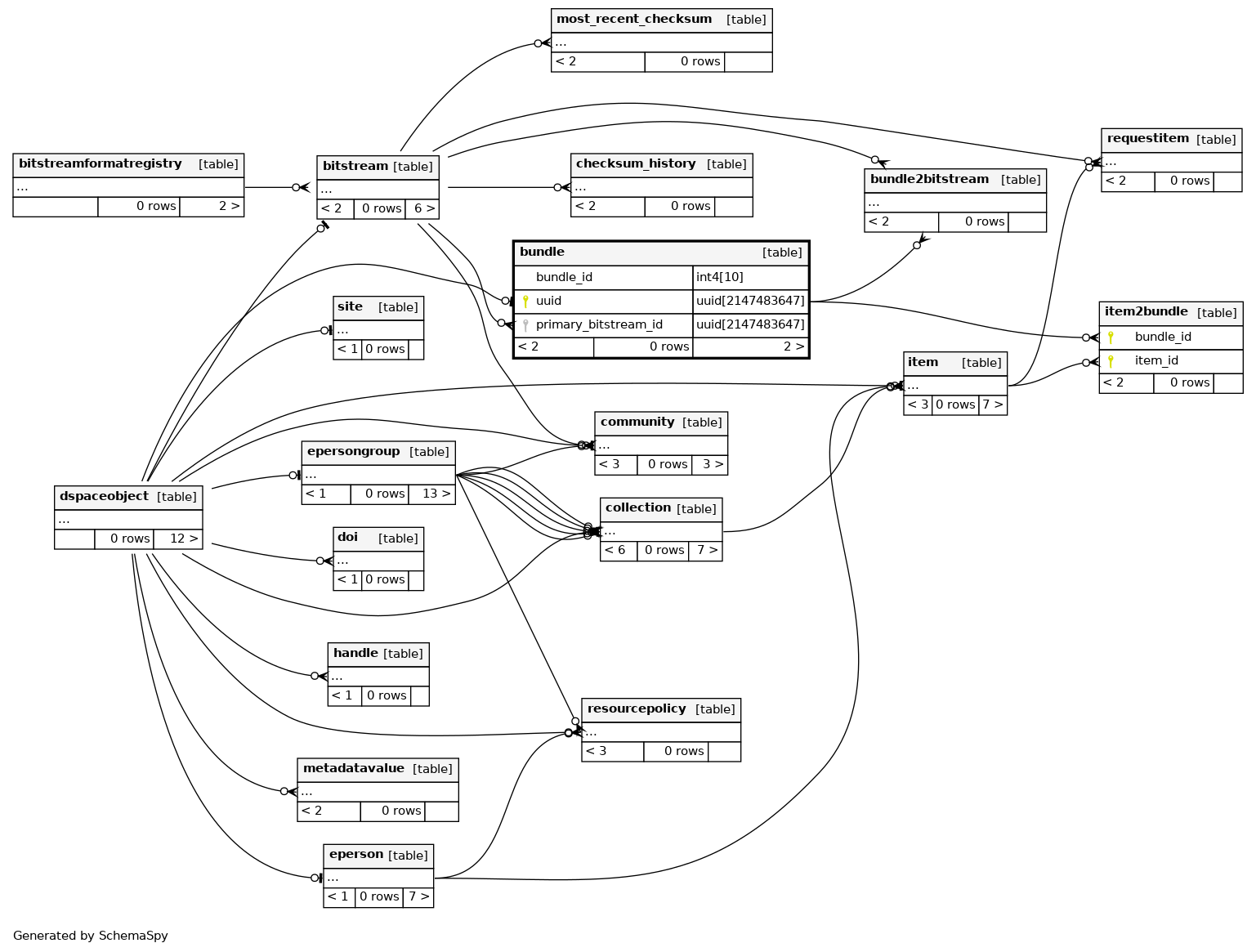
| bundle_id | int4 | 10 | √ | null |
|
|
|||||||||||
| uuid | uuid | 2147483647 | gen_random_uuid() |
|
|
||||||||||||
| primary_bitstream_id | uuid | 2147483647 | √ | null |
|
|
Indexes
| Constraint Name | Type | Sort | Column(s) |
|---|---|---|---|
| bundle_pkey | Primary key | Asc | uuid |
| bundle_id_idx | Performance | Asc | bundle_id |
| bundle_id_unique | Must be unique | Asc | uuid |
| bundle_primary | Performance | Asc | primary_bitstream_id |
| bundle_uuid_key | Must be unique | Asc | uuid |

