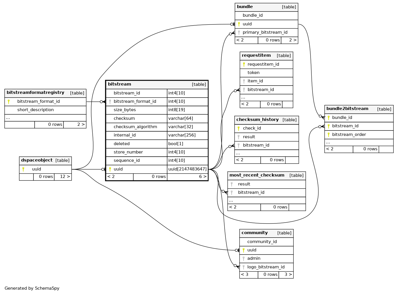
Columns
| Column | Type | Size | Nulls | Auto | Default | Children | Parents | Comments | |||||||||||||||||||||
|---|---|---|---|---|---|---|---|---|---|---|---|---|---|---|---|---|---|---|---|---|---|---|---|---|---|---|---|---|---|
| bitstream_id | int4 | 10 | √ | null |
|
|
|||||||||||||||||||||||
| bitstream_format_id | int4 | 10 | √ | null |
|
|
|||||||||||||||||||||||
| size_bytes | int8 | 19 | √ | null |
|
|
|||||||||||||||||||||||
| checksum | varchar | 64 | √ | null |
|
|
|||||||||||||||||||||||
| checksum_algorithm | varchar | 32 | √ | null |
|
|
|||||||||||||||||||||||
| internal_id | varchar | 256 | √ | null |
|
|
|||||||||||||||||||||||
| deleted | bool | 1 | √ | null |
|
|
|||||||||||||||||||||||
| store_number | int4 | 10 | √ | null |
|
|
|||||||||||||||||||||||
| sequence_id | int4 | 10 | √ | null |
|
|
|||||||||||||||||||||||
| uuid | uuid | 2147483647 | gen_random_uuid() |
|
|
Indexes
| Constraint Name | Type | Sort | Column(s) |
|---|---|---|---|
| bitstream_pkey | Primary key | Asc | uuid |
| bit_bitstream_fk_idx | Performance | Asc | bitstream_format_id |
| bitstream_id_idx | Performance | Asc | bitstream_id |
| bitstream_id_unique | Must be unique | Asc | uuid |
| bitstream_uuid_key | Must be unique | Asc | uuid |

