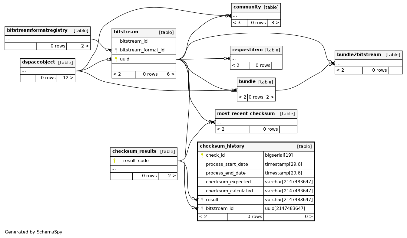
checksum_history

0 rows


Columns

Column Type Size Nulls Auto Default Children Parents Comments
check_id bigserial 19 nextval('checksum_history_check_id_seq'::regclass)
process_start_date timestamp 29,6 null
process_end_date timestamp 29,6 null
checksum_expected varchar 2147483647 null
checksum_calculated varchar 2147483647 null
result varchar 2147483647 null
checksum_results.result_code checksum_history_result_fkey R
bitstream_id uuid 2147483647 null
bitstream.uuid checksum_history_bitstream_id_fkey R

Indexes

Constraint Name Type Sort Column(s)
checksum_history_pkey Primary key Asc check_id
ch_result_fk_idx Performance Asc result
checksum_history_bitstream Performance Asc bitstream_id

Relationships