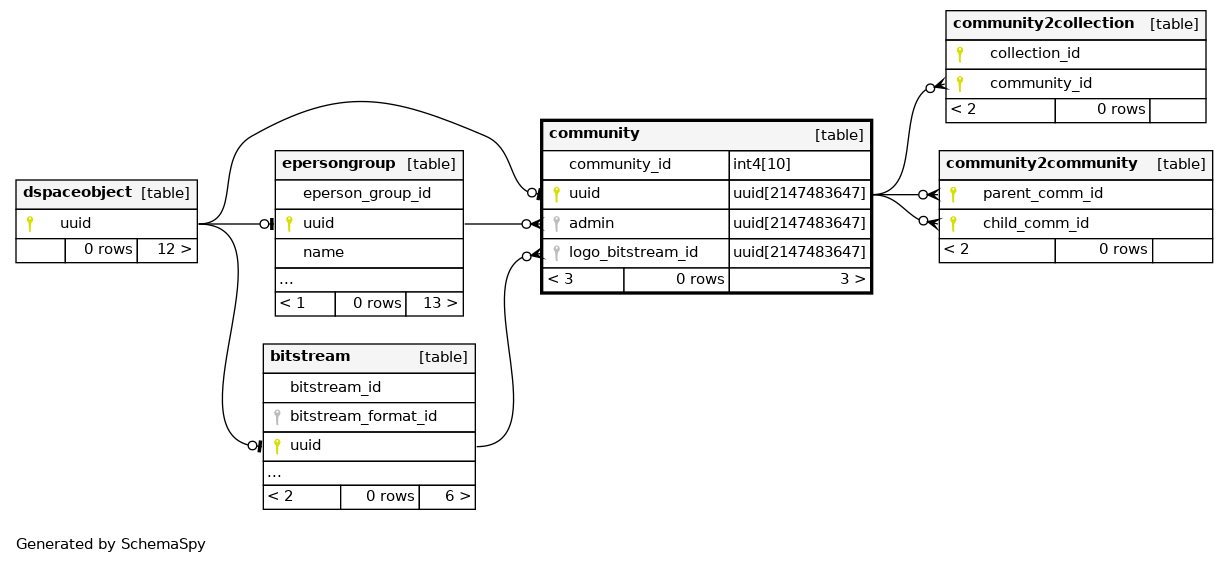
Columns
| Column | Type | Size | Nulls | Auto | Default | Children | Parents | Comments | ||||||||||||
|---|---|---|---|---|---|---|---|---|---|---|---|---|---|---|---|---|---|---|---|---|
| community_id | int4 | 10 | √ | null |
|
|
||||||||||||||
| uuid | uuid | 2147483647 | gen_random_uuid() |
|
|
|||||||||||||||
| admin | uuid | 2147483647 | √ | null |
|
|
||||||||||||||
| logo_bitstream_id | uuid | 2147483647 | √ | null |
|
|
Indexes
| Constraint Name | Type | Sort | Column(s) |
|---|---|---|---|
| community_pkey | Primary key | Asc | uuid |
| community_admin | Performance | Asc | admin |
| community_bitstream | Performance | Asc | logo_bitstream_id |
| community_id_idx | Performance | Asc | community_id |
| community_id_unique | Must be unique | Asc | uuid |
| community_uuid_key | Must be unique | Asc | uuid |

