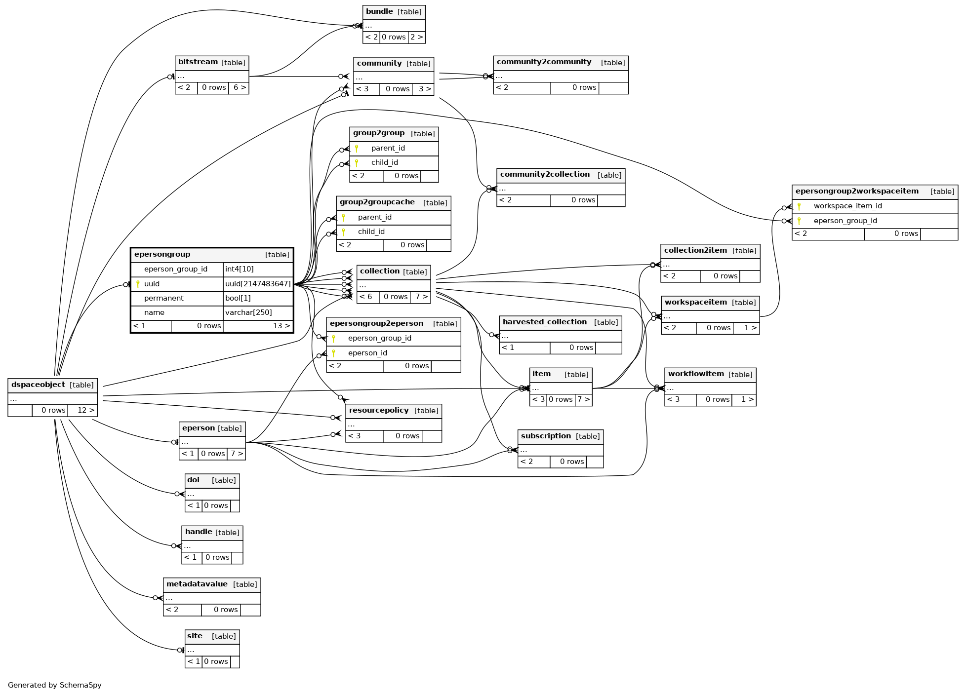
Columns
| Column | Type | Size | Nulls | Auto | Default | Children | Parents | Comments | ||||||||||||||||||||||||||||||||||||||||||
|---|---|---|---|---|---|---|---|---|---|---|---|---|---|---|---|---|---|---|---|---|---|---|---|---|---|---|---|---|---|---|---|---|---|---|---|---|---|---|---|---|---|---|---|---|---|---|---|---|---|---|
| eperson_group_id | int4 | 10 | √ | null |
|
|
||||||||||||||||||||||||||||||||||||||||||||
| uuid | uuid | 2147483647 | gen_random_uuid() |
|
|
|||||||||||||||||||||||||||||||||||||||||||||
| permanent | bool | 1 | √ | false |
|
|
||||||||||||||||||||||||||||||||||||||||||||
| name | varchar | 250 | √ | null |
|
|
Indexes
| Constraint Name | Type | Sort | Column(s) |
|---|---|---|---|
| epersongroup_pkey | Primary key | Asc | uuid |
| eperson_group_id_idx | Performance | Asc | eperson_group_id |
| epersongroup_id_unique | Must be unique | Asc | uuid |
| epersongroup_unique_idx_name | Must be unique | Asc | name |
| epersongroup_uuid_key | Must be unique | Asc | uuid |

