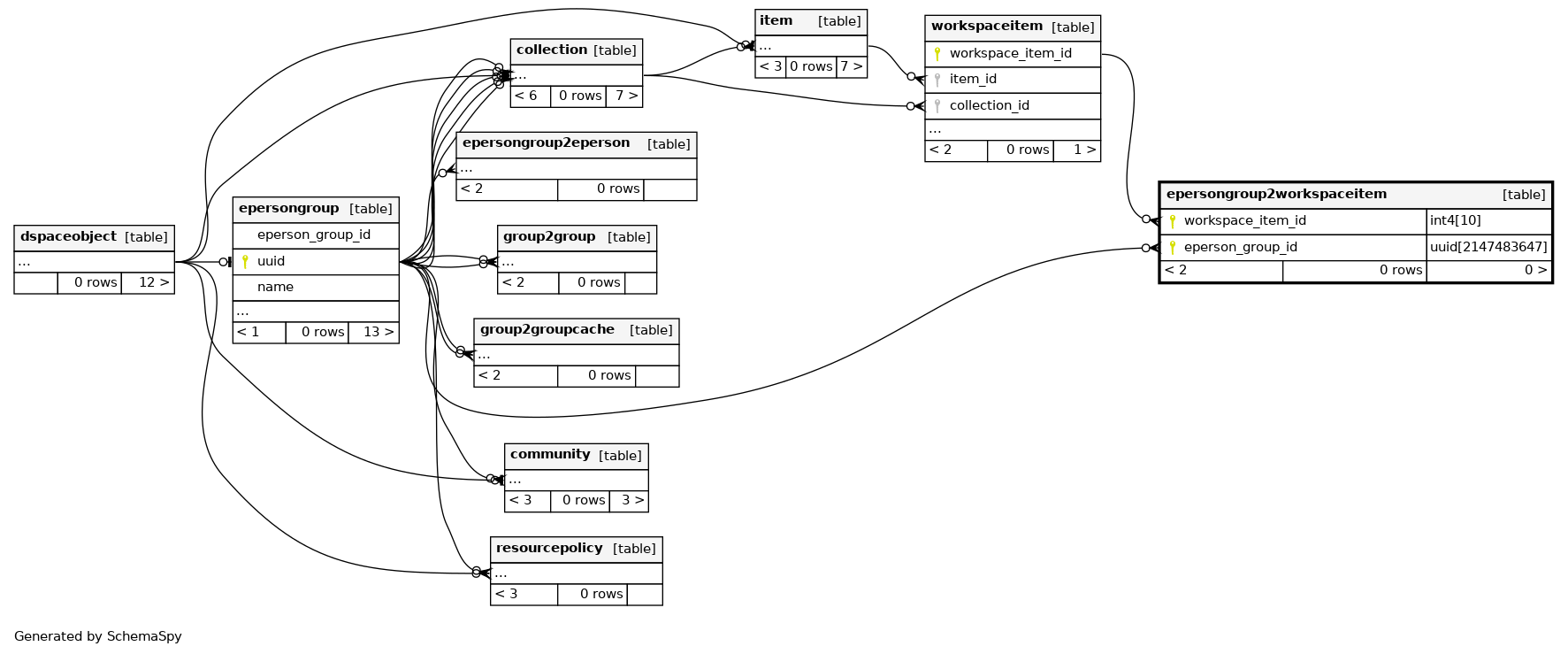
Columns
| Column | Type | Size | Nulls | Auto | Default | Children | Parents | Comments | |||
|---|---|---|---|---|---|---|---|---|---|---|---|
| workspace_item_id | int4 | 10 | null |
|
|
||||||
| eperson_group_id | uuid | 2147483647 | null |
|
|
Indexes
| Constraint Name | Type | Sort | Column(s) |
|---|---|---|---|
| epersongroup2workspaceitem_pkey | Primary key | Asc/Asc | workspace_item_id + eperson_group_id |
| epersongroup2workspaceitem_group | Performance | Asc | eperson_group_id |
| epg2wi_workspace_fk_idx | Performance | Asc | workspace_item_id |

