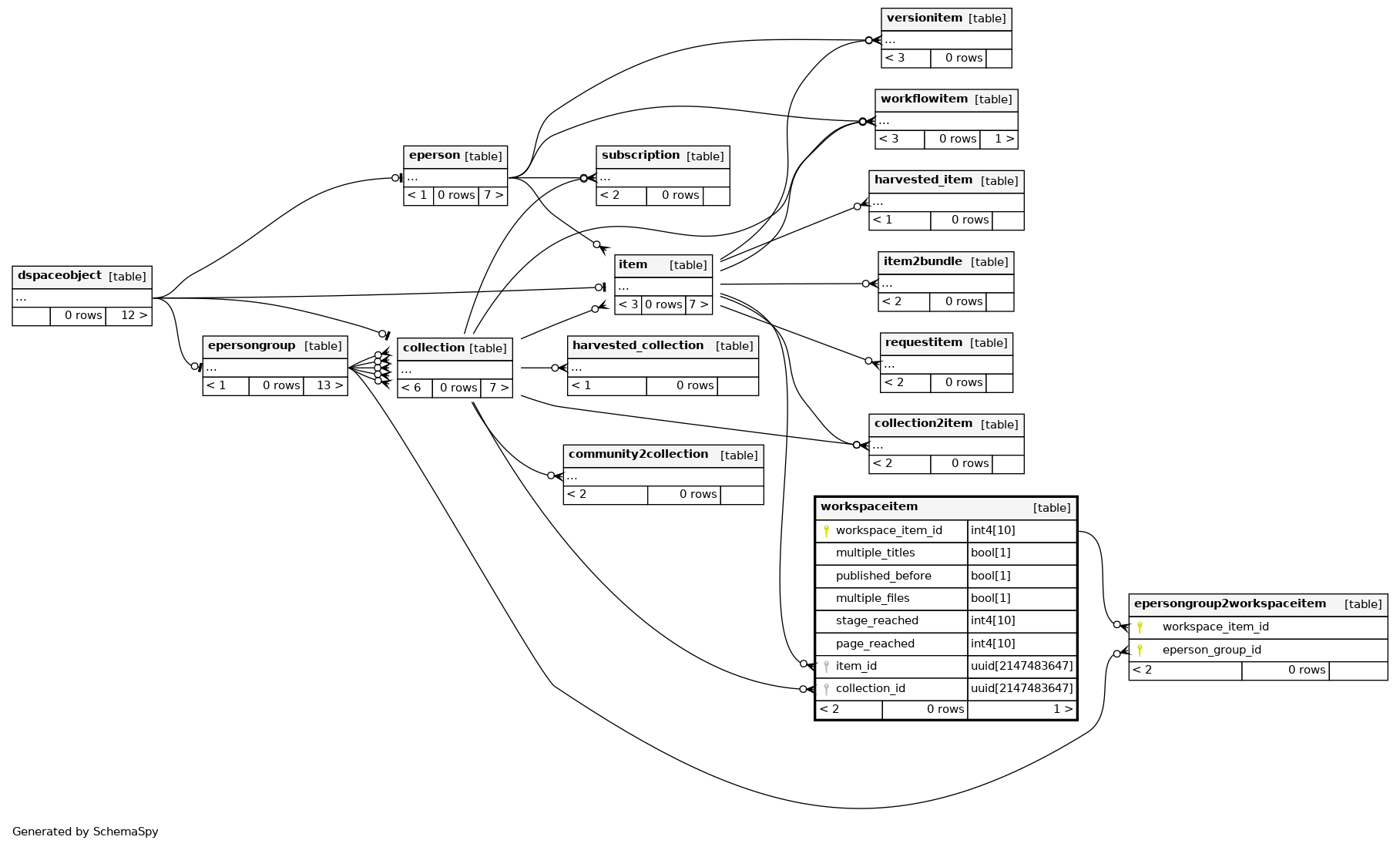
Columns
| Column | Type | Size | Nulls | Auto | Default | Children | Parents | Comments | |||
|---|---|---|---|---|---|---|---|---|---|---|---|
| workspace_item_id | int4 | 10 | null |
|
|
||||||
| multiple_titles | bool | 1 | √ | null |
|
|
|||||
| published_before | bool | 1 | √ | null |
|
|
|||||
| multiple_files | bool | 1 | √ | null |
|
|
|||||
| stage_reached | int4 | 10 | √ | null |
|
|
|||||
| page_reached | int4 | 10 | √ | null |
|
|
|||||
| item_id | uuid | 2147483647 | √ | null |
|
|
|||||
| collection_id | uuid | 2147483647 | √ | null |
|
|
Indexes
| Constraint Name | Type | Sort | Column(s) |
|---|---|---|---|
| workspaceitem_pkey | Primary key | Asc | workspace_item_id |
| workspaceitem_coll | Performance | Asc | collection_id |
| workspaceitem_item | Performance | Asc | item_id |

