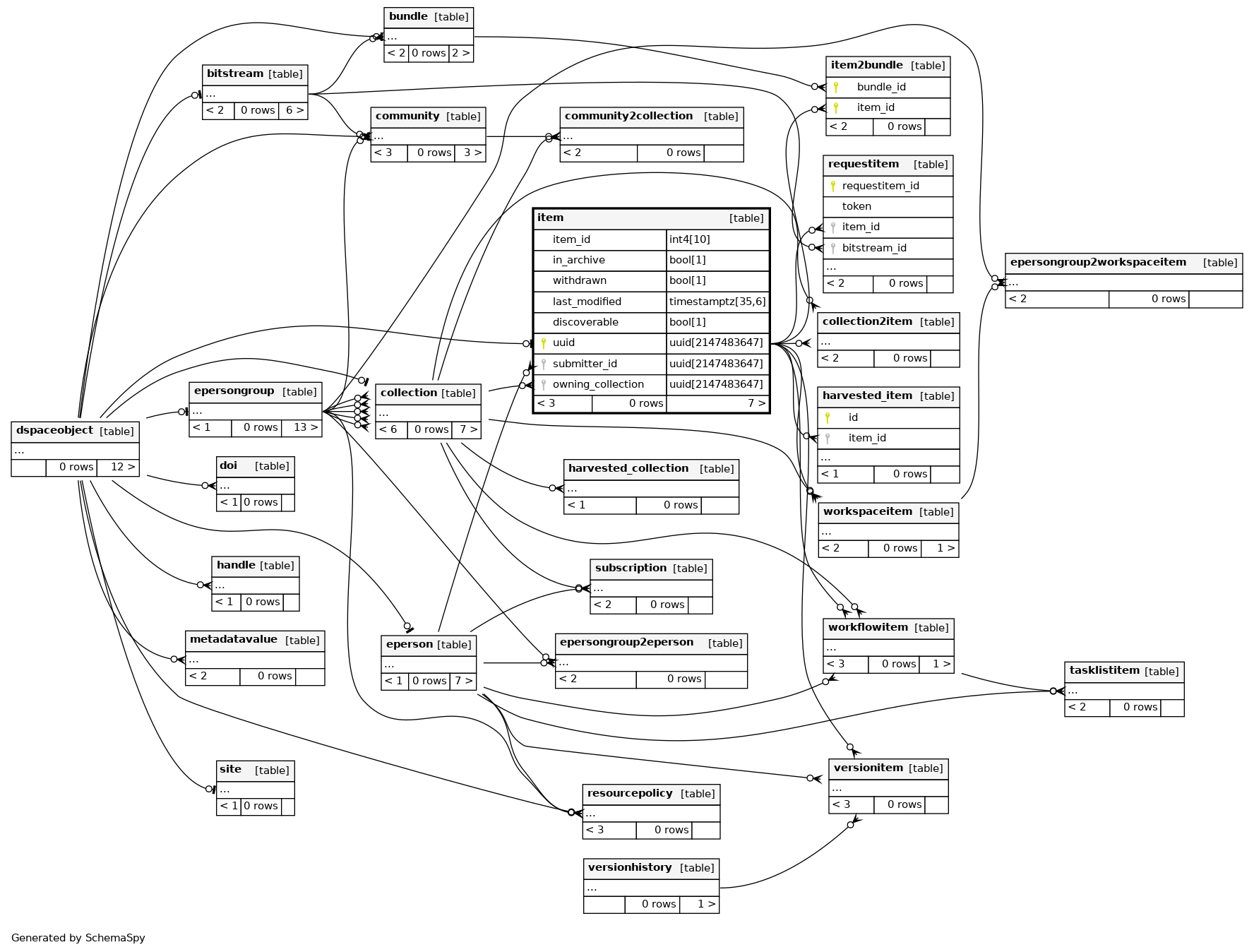
Columns
| Column | Type | Size | Nulls | Auto | Default | Children | Parents | Comments | ||||||||||||||||||||||||
|---|---|---|---|---|---|---|---|---|---|---|---|---|---|---|---|---|---|---|---|---|---|---|---|---|---|---|---|---|---|---|---|---|
| item_id | int4 | 10 | √ | null |
|
|
||||||||||||||||||||||||||
| in_archive | bool | 1 | √ | null |
|
|
||||||||||||||||||||||||||
| withdrawn | bool | 1 | √ | null |
|
|
||||||||||||||||||||||||||
| last_modified | timestamptz | 35,6 | √ | null |
|
|
||||||||||||||||||||||||||
| discoverable | bool | 1 | √ | null |
|
|
||||||||||||||||||||||||||
| uuid | uuid | 2147483647 | gen_random_uuid() |
|
|
|||||||||||||||||||||||||||
| submitter_id | uuid | 2147483647 | √ | null |
|
|
||||||||||||||||||||||||||
| owning_collection | uuid | 2147483647 | √ | null |
|
|
Indexes
| Constraint Name | Type | Sort | Column(s) |
|---|---|---|---|
| item_pkey | Primary key | Asc | uuid |
| item_collection | Performance | Asc | owning_collection |
| item_id_idx | Performance | Asc | item_id |
| item_id_unique | Must be unique | Asc | uuid |
| item_submitter | Performance | Asc | submitter_id |
| item_uuid_key | Must be unique | Asc | uuid |

