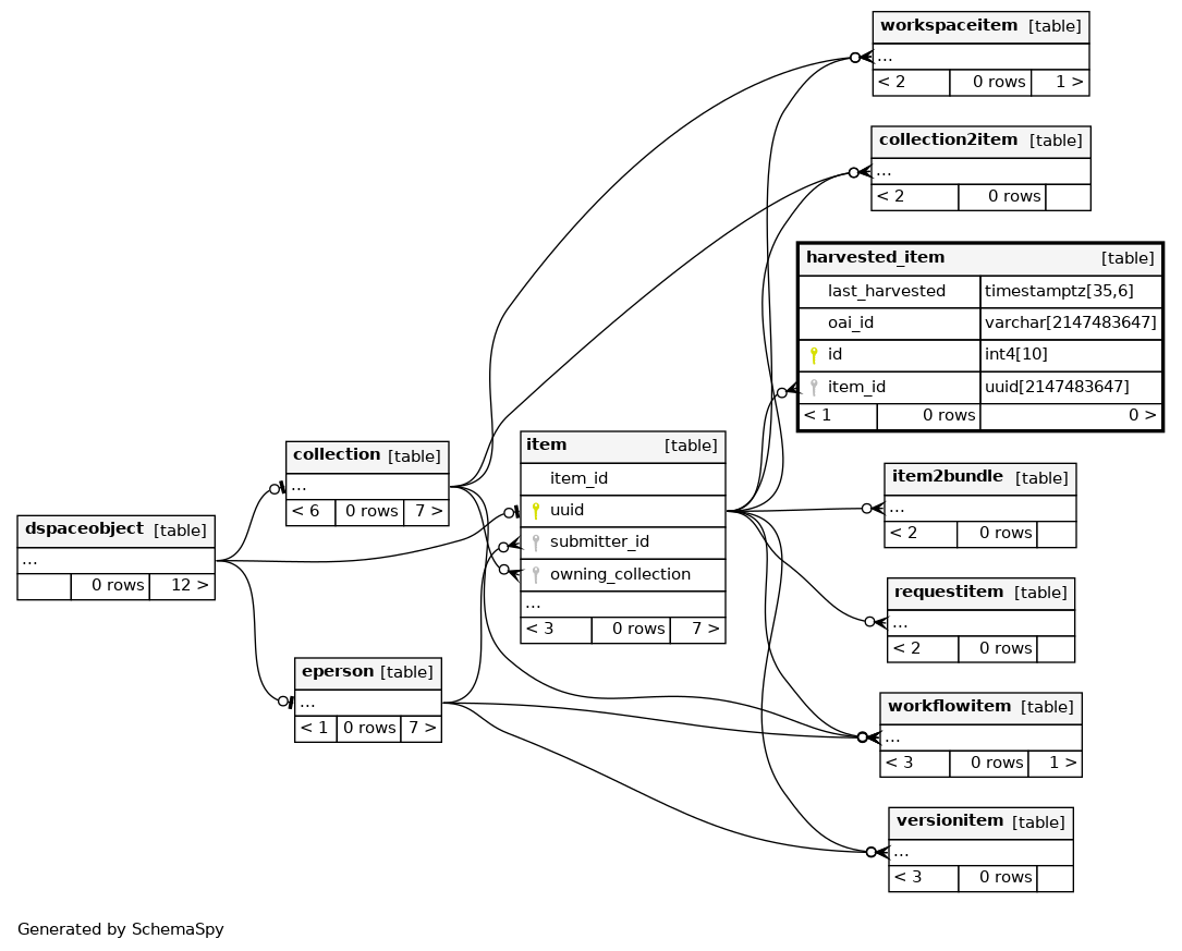
harvested_item

0 rows


Columns

Column Type Size Nulls Auto Default Children Parents Comments
last_harvested timestamptz 35,6 null
oai_id varchar 2147483647 null
id int4 10 null
item_id uuid 2147483647 null
item.uuid harvested_item_item_id_fkey R

Indexes

Constraint Name Type Sort Column(s)
harvested_item_pkey Primary key Asc id
harvested_item_item Performance Asc item_id

Relationships