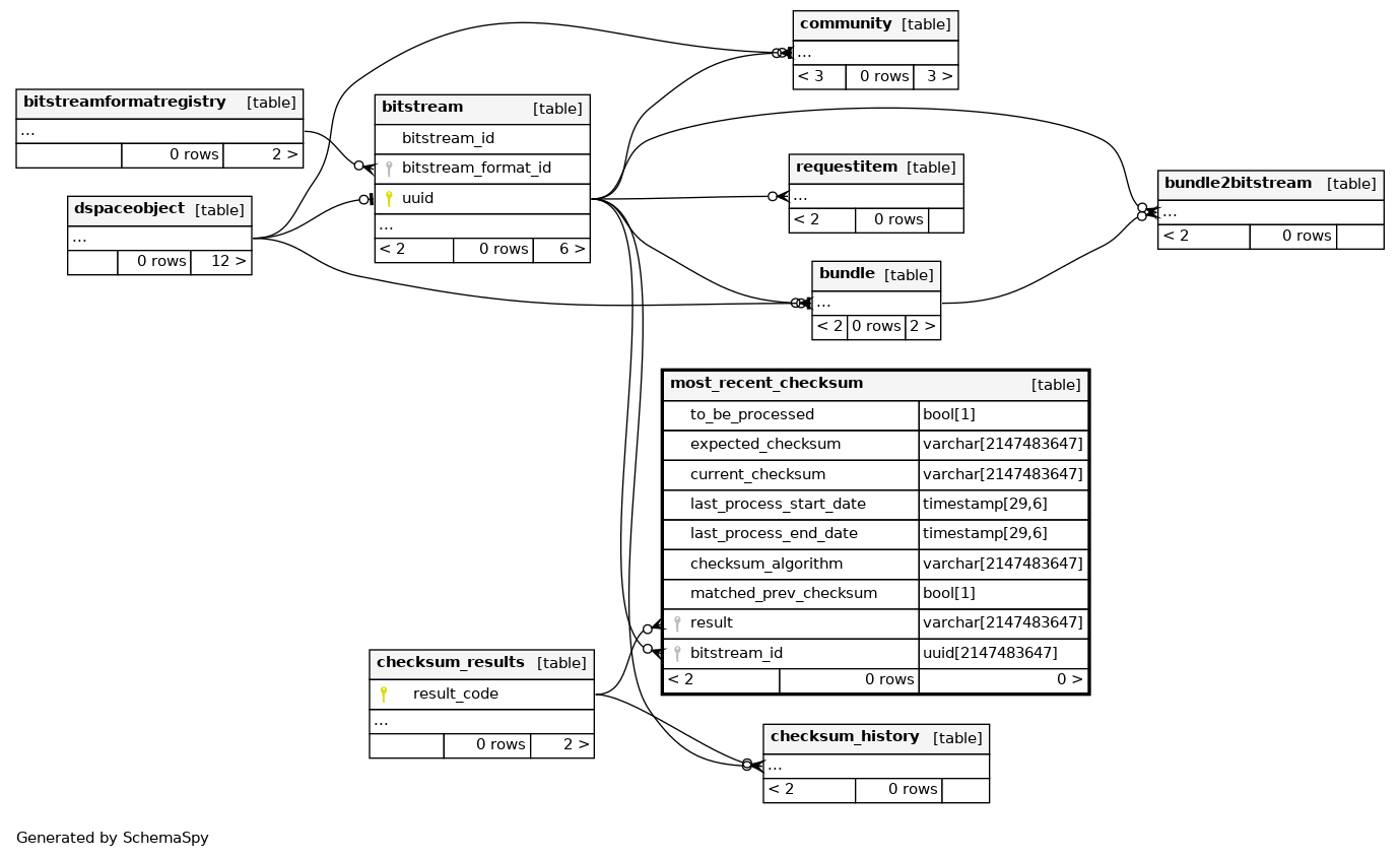
Columns
| Column | Type | Size | Nulls | Auto | Default | Children | Parents | Comments | |||
|---|---|---|---|---|---|---|---|---|---|---|---|
| to_be_processed | bool | 1 | null |
|
|
||||||
| expected_checksum | varchar | 2147483647 | null |
|
|
||||||
| current_checksum | varchar | 2147483647 | null |
|
|
||||||
| last_process_start_date | timestamp | 29,6 | null |
|
|
||||||
| last_process_end_date | timestamp | 29,6 | null |
|
|
||||||
| checksum_algorithm | varchar | 2147483647 | null |
|
|
||||||
| matched_prev_checksum | bool | 1 | null |
|
|
||||||
| result | varchar | 2147483647 | √ | null |
|
|
|||||
| bitstream_id | uuid | 2147483647 | √ | null |
|
|
Indexes
| Constraint Name | Type | Sort | Column(s) |
|---|---|---|---|
| most_recent_checksum_bitstream | Performance | Asc | bitstream_id |
| mrc_result_fk_idx | Performance | Asc | result |

