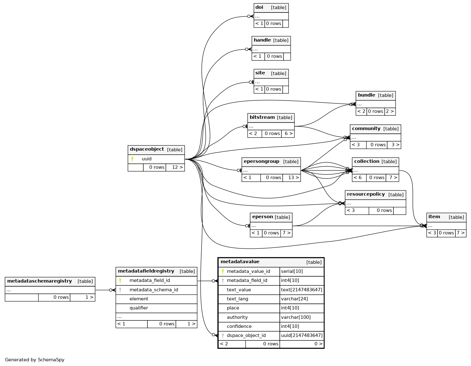
Columns
| Column | Type | Size | Nulls | Auto | Default | Children | Parents | Comments | |||
|---|---|---|---|---|---|---|---|---|---|---|---|
| metadata_value_id | serial | 10 | √ | nextval('metadatavalue_seq'::regclass) |
|
|
|||||
| metadata_field_id | int4 | 10 | √ | null |
|
|
|||||
| text_value | text | 2147483647 | √ | null |
|
|
|||||
| text_lang | varchar | 24 | √ | null |
|
|
|||||
| place | int4 | 10 | √ | null |
|
|
|||||
| varchar | 100 | √ | null |
|
|
||||||
| confidence | int4 | 10 | √ | '-1'::integer |
|
|
|||||
| dspace_object_id | uuid | 2147483647 | √ | null |
|
|
Indexes
| Constraint Name | Type | Sort | Column(s) |
|---|---|---|---|
| metadatavalue_pkey | Primary key | Asc | metadata_value_id |
| metadatavalue_field_fk_idx | Performance | Asc | metadata_field_id |
| metadatavalue_field_object | Performance | Asc/Asc | metadata_field_id + dspace_object_id |
| metadatavalue_object | Performance | Asc | dspace_object_id |

