Columns
| Column | Type | Size | Nulls | Auto | Default | Children | Parents | Comments | |||
|---|---|---|---|---|---|---|---|---|---|---|---|
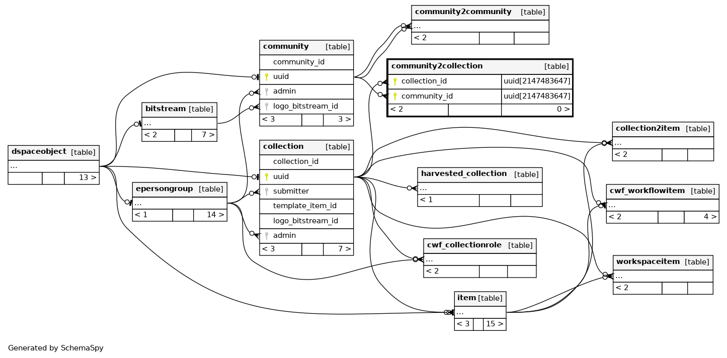
| collection_id | uuid | 2147483647 | null |
|
|
||||||
| community_id | uuid | 2147483647 | null |
|
|
Indexes
| Constraint Name | Type | Sort | Column(s) |
|---|---|---|---|
| community2collection_pkey | Primary key | Asc/Asc | collection_id + community_id |
| community2collection_collection | Performance | Asc | collection_id |
| community2collection_community | Performance | Asc | community_id |

