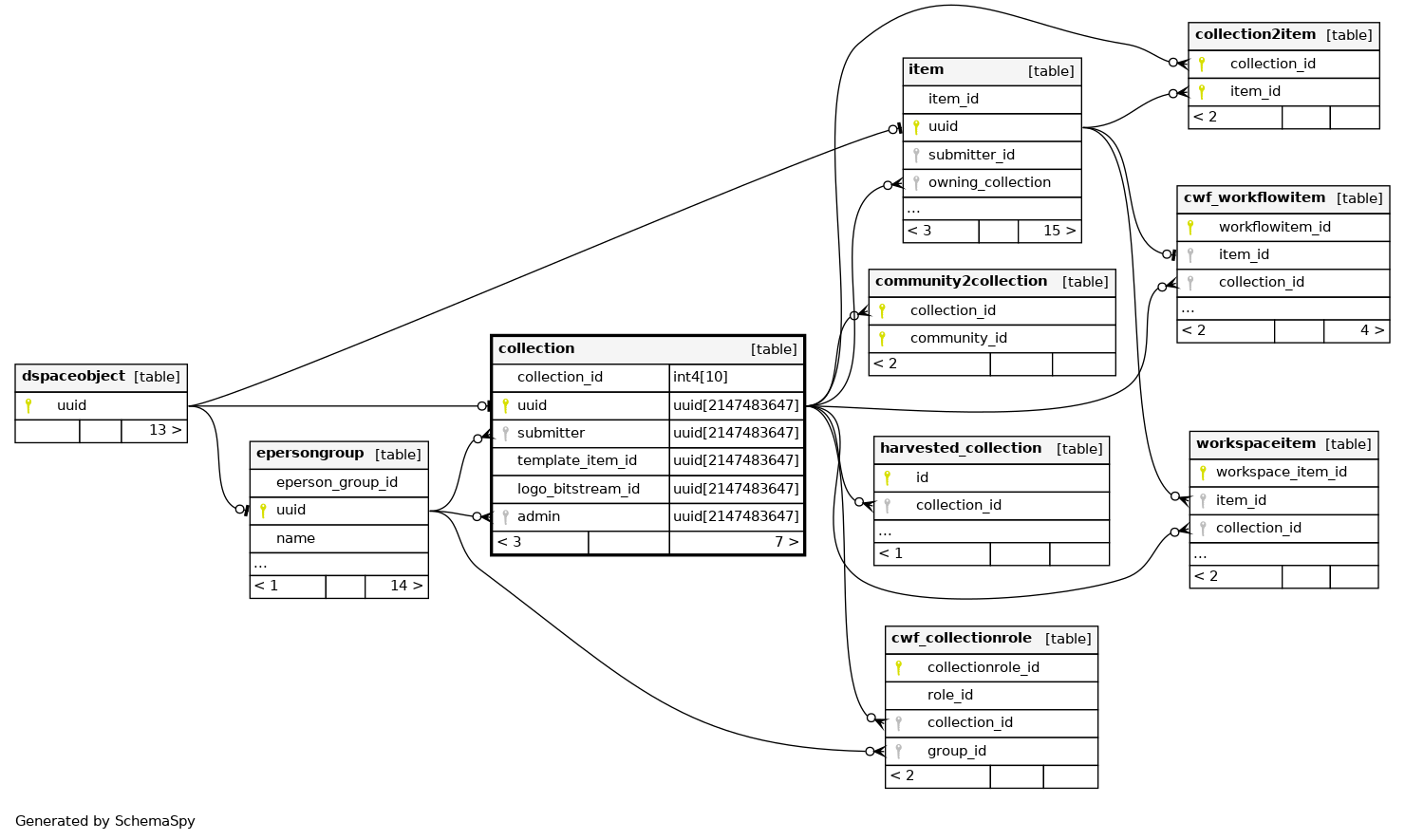
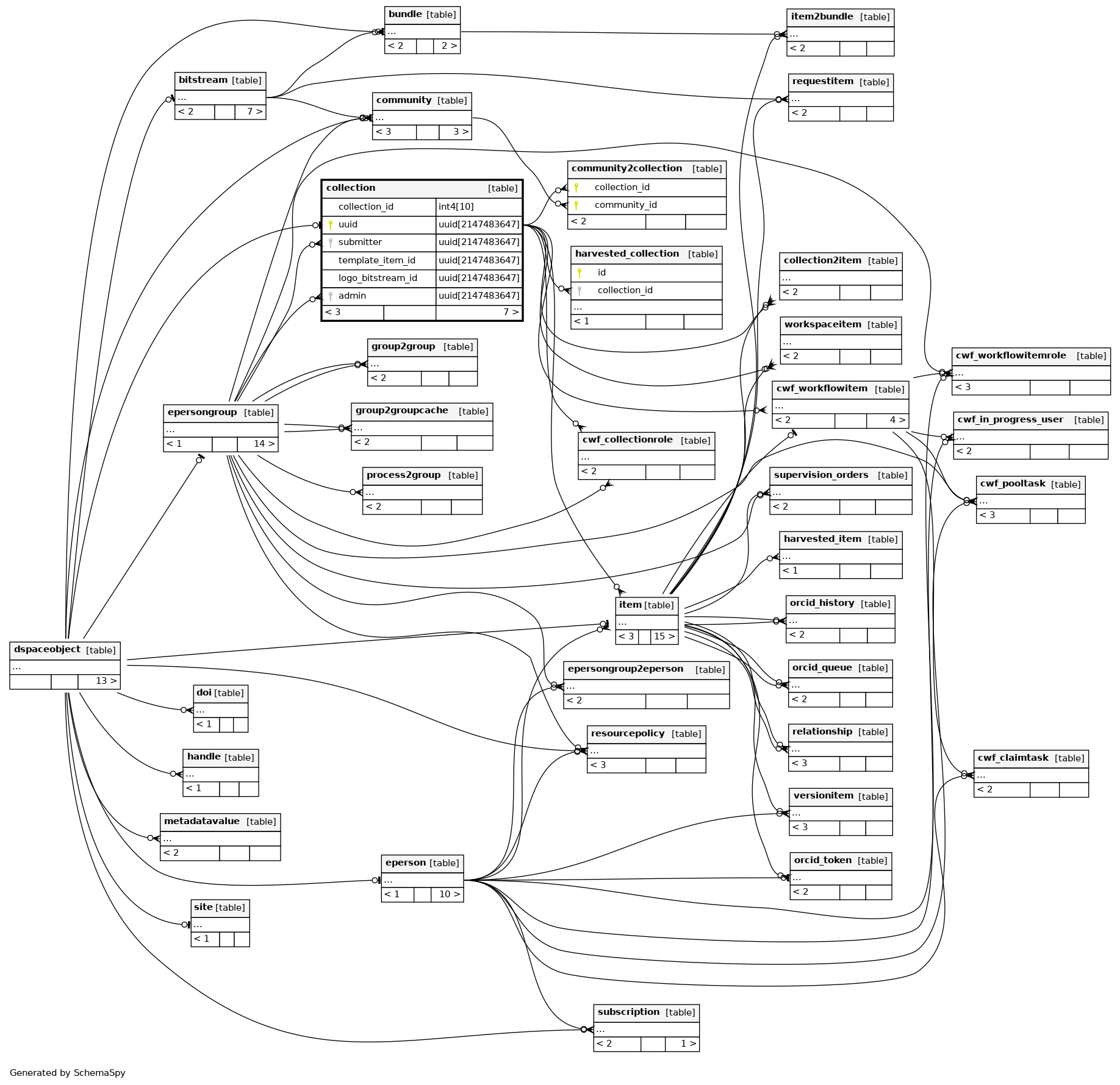
Columns
| Column | Type | Size | Nulls | Auto | Default | Children | Parents | Comments | ||||||||||||||||||||||||
|---|---|---|---|---|---|---|---|---|---|---|---|---|---|---|---|---|---|---|---|---|---|---|---|---|---|---|---|---|---|---|---|---|
| collection_id | int4 | 10 | √ | null |
|
|
||||||||||||||||||||||||||
| uuid | uuid | 2147483647 | gen_random_uuid() |
|
|
|||||||||||||||||||||||||||
| submitter | uuid | 2147483647 | √ | null |
|
|
||||||||||||||||||||||||||
| template_item_id | uuid | 2147483647 | √ | null |
|
|
||||||||||||||||||||||||||
| logo_bitstream_id | uuid | 2147483647 | √ | null |
|
|
||||||||||||||||||||||||||
| admin | uuid | 2147483647 | √ | null |
|
|
Indexes
| Constraint Name | Type | Sort | Column(s) |
|---|---|---|---|
| collection_pkey | Primary key | Asc | uuid |
| collection_bitstream | Performance | Asc | logo_bitstream_id |
| collection_id_idx | Performance | Asc | collection_id |
| collection_id_unique | Must be unique | Asc | uuid |
| collection_submitter | Performance | Asc | submitter |
| collection_template | Performance | Asc | template_item_id |
| collection_uuid_key | Must be unique | Asc | uuid |

