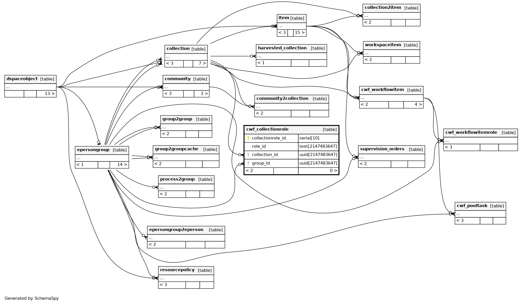
Columns
| Column | Type | Size | Nulls | Auto | Default | Children | Parents | Comments | |||
|---|---|---|---|---|---|---|---|---|---|---|---|
| collectionrole_id | serial | 10 | √ | nextval('cwf_collectionrole_seq'::regclass) |
|
|
|||||
| role_id | text | 2147483647 | √ | null |
|
|
|||||
| collection_id | uuid | 2147483647 | √ | null |
|
|
|||||
| group_id | uuid | 2147483647 | √ | null |
|
|
Indexes
| Constraint Name | Type | Sort | Column(s) |
|---|---|---|---|
| cwf_collectionrole_pkey | Primary key | Asc | collectionrole_id |
| cwf_collectionrole_coll_fk_idx | Performance | Asc | collection_id |
| cwf_collectionrole_coll_role_fk_idx | Performance | Asc/Asc | collection_id + role_id |
| cwf_collectionrole_unique | Must be unique | Asc/Asc/Asc | role_id + collection_id + group_id |

