Columns
| Column | Type | Size | Nulls | Auto | Default | Children | Parents | Comments | ||||||||||||
|---|---|---|---|---|---|---|---|---|---|---|---|---|---|---|---|---|---|---|---|---|
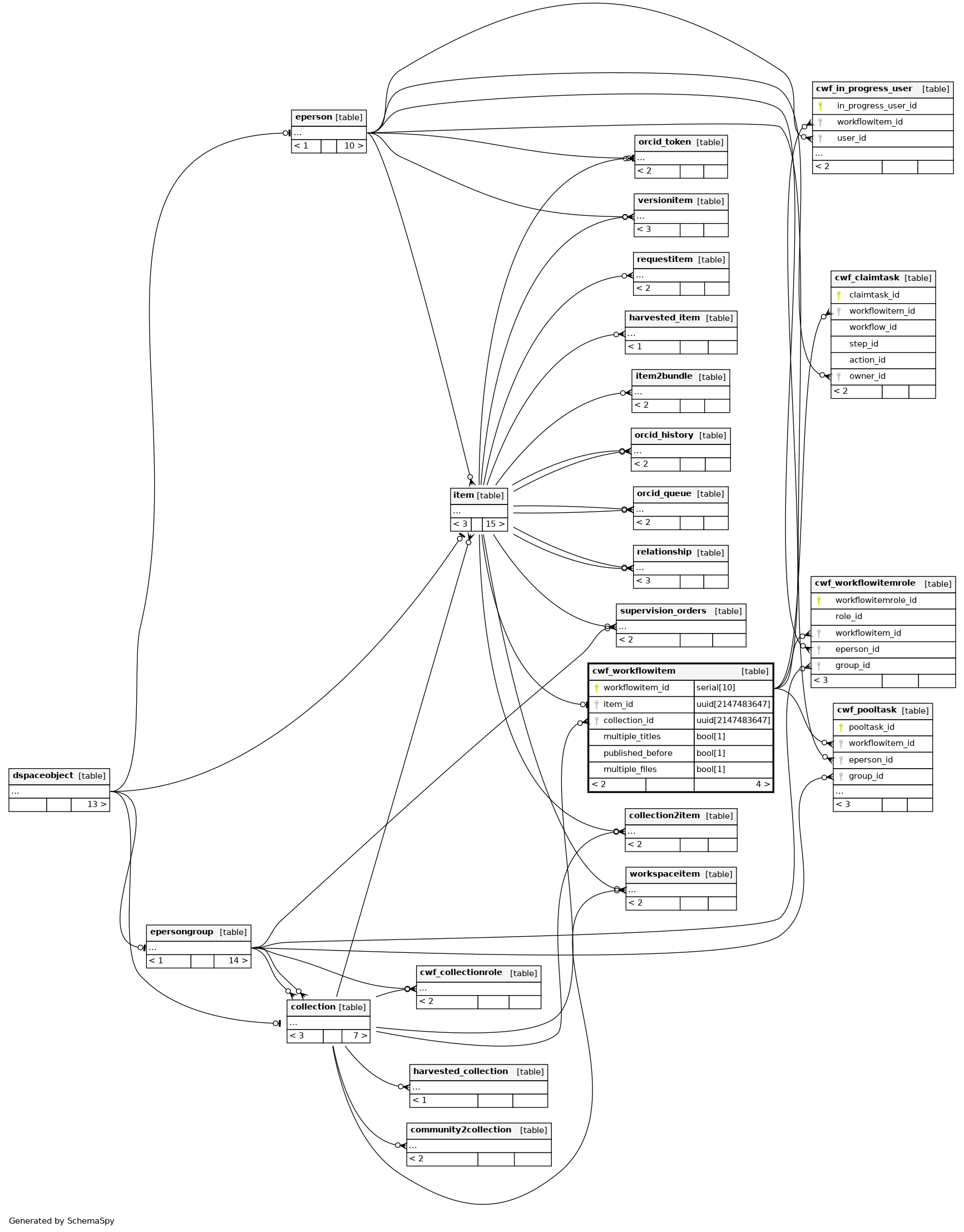
| workflowitem_id | serial | 10 | √ | nextval('cwf_workflowitem_seq'::regclass) |
|
|
||||||||||||||
| item_id | uuid | 2147483647 | √ | null |
|
|
||||||||||||||
| collection_id | uuid | 2147483647 | √ | null |
|
|
||||||||||||||
| multiple_titles | bool | 1 | √ | null |
|
|
||||||||||||||
| published_before | bool | 1 | √ | null |
|
|
||||||||||||||
| multiple_files | bool | 1 | √ | null |
|
|
Indexes
| Constraint Name | Type | Sort | Column(s) |
|---|---|---|---|
| cwf_workflowitem_pkey | Primary key | Asc | workflowitem_id |
| cwf_workflowitem_coll_fk_idx | Performance | Asc | collection_id |
| cwf_workflowitem_item_fk_idx | Performance | Asc | item_id |
| cwf_workflowitem_item_id_key | Must be unique | Asc | item_id |

