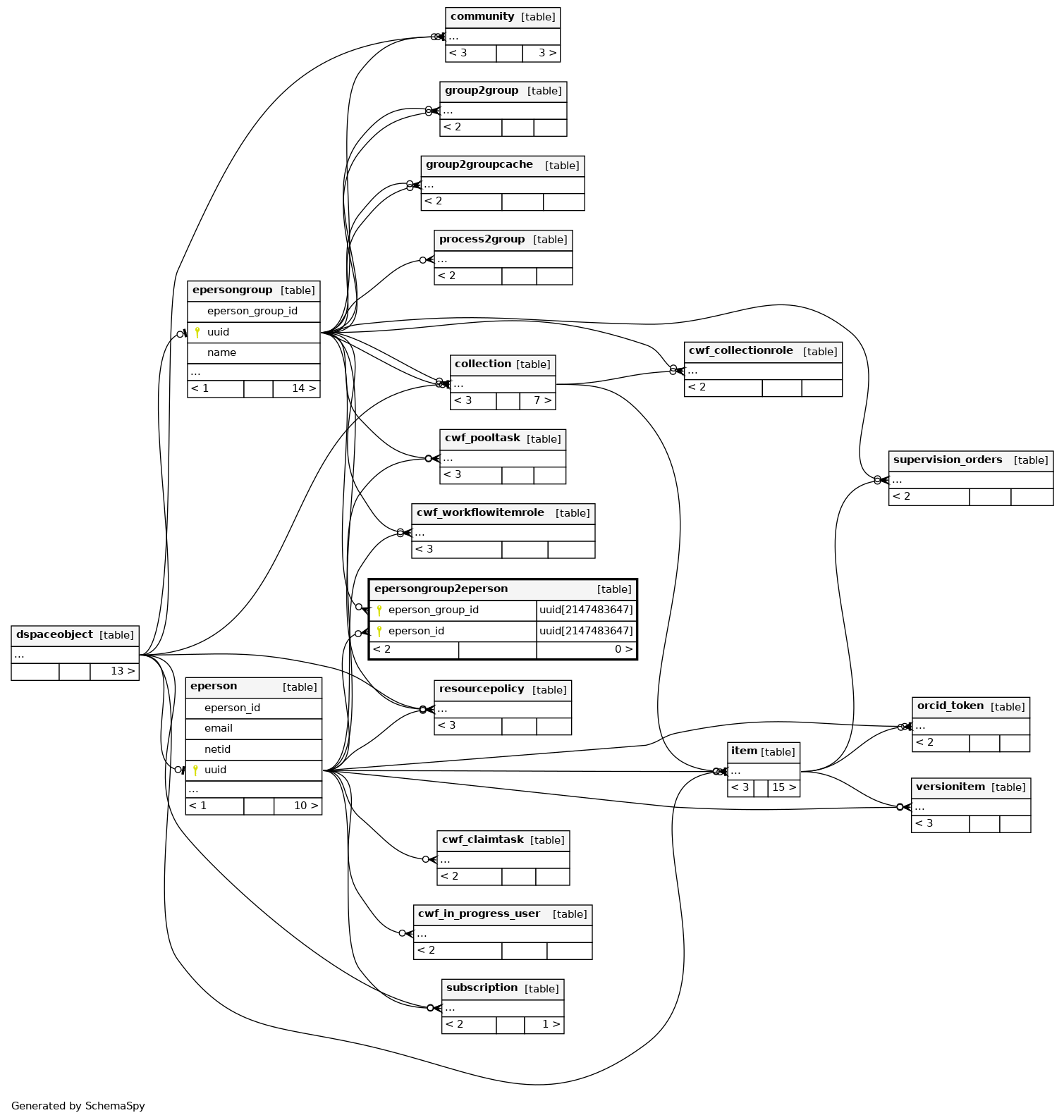
epersongroup2eperson

-1 rows


Columns

Column Type Size Nulls Auto Default Children Parents Comments
eperson_group_id uuid 2147483647 null
epersongroup.uuid epersongroup2eperson_eperson_group_id_fkey R
eperson_id uuid 2147483647 null
eperson.uuid epersongroup2eperson_eperson_id_fkey R

Indexes

Constraint Name Type Sort Column(s)
epersongroup2eperson_pkey Primary key Asc/Asc eperson_group_id + eperson_id
epersongroup2eperson_group Performance Asc eperson_group_id
epersongroup2eperson_person Performance Asc eperson_id

Relationships