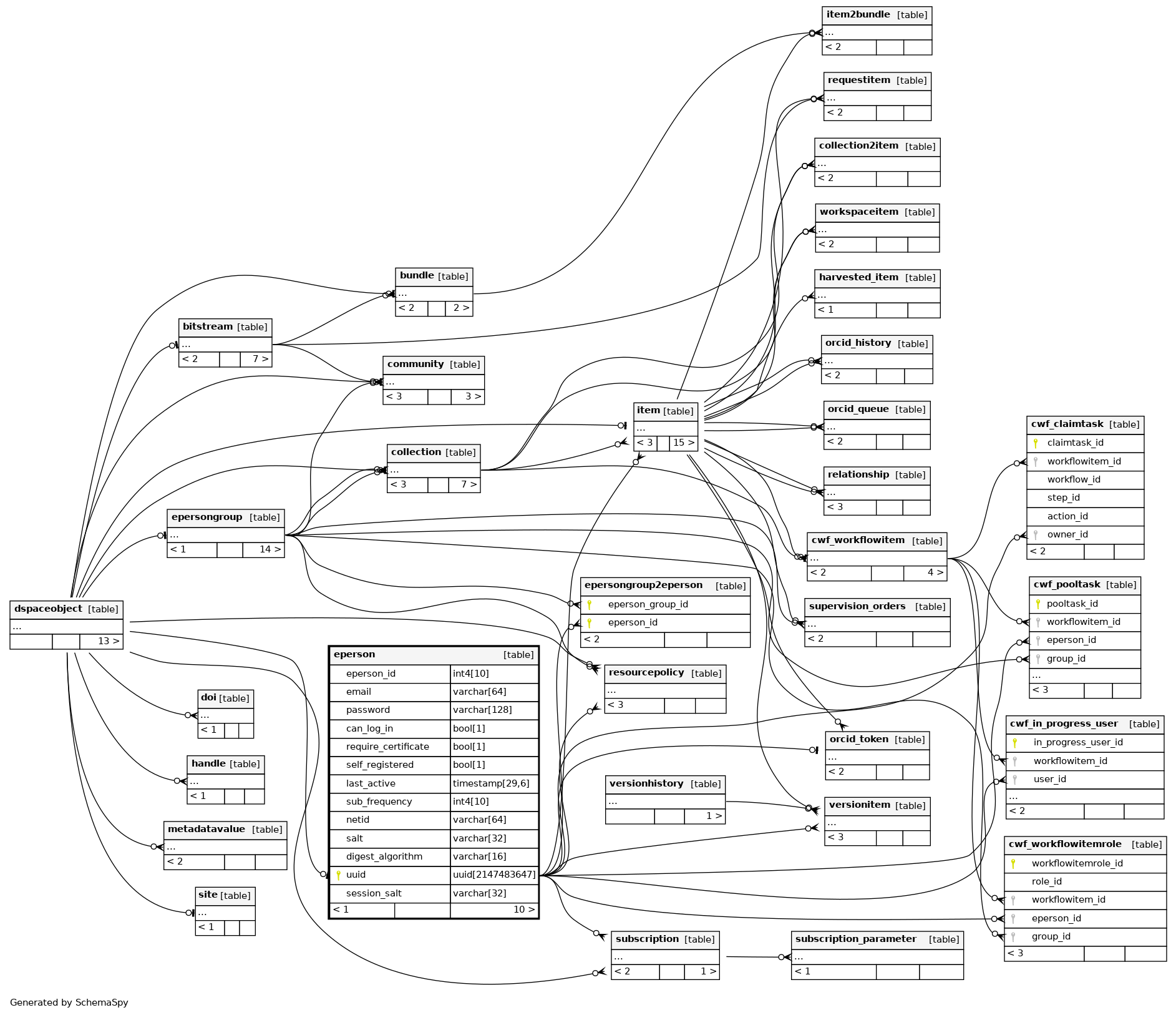
Columns
| Column | Type | Size | Nulls | Auto | Default | Children | Parents | Comments | |||||||||||||||||||||||||||||||||
|---|---|---|---|---|---|---|---|---|---|---|---|---|---|---|---|---|---|---|---|---|---|---|---|---|---|---|---|---|---|---|---|---|---|---|---|---|---|---|---|---|---|
| eperson_id | int4 | 10 | √ | null |
|
|
|||||||||||||||||||||||||||||||||||
| varchar | 64 | √ | null |
|
|
||||||||||||||||||||||||||||||||||||
| password | varchar | 128 | √ | null |
|
|
|||||||||||||||||||||||||||||||||||
| can_log_in | bool | 1 | √ | null |
|
|
|||||||||||||||||||||||||||||||||||
| require_certificate | bool | 1 | √ | null |
|
|
|||||||||||||||||||||||||||||||||||
| self_registered | bool | 1 | √ | null |
|
|
|||||||||||||||||||||||||||||||||||
| last_active | timestamp | 29,6 | √ | null |
|
|
|||||||||||||||||||||||||||||||||||
| sub_frequency | int4 | 10 | √ | null |
|
|
|||||||||||||||||||||||||||||||||||
| netid | varchar | 64 | √ | null |
|
|
|||||||||||||||||||||||||||||||||||
| salt | varchar | 32 | √ | null |
|
|
|||||||||||||||||||||||||||||||||||
| digest_algorithm | varchar | 16 | √ | null |
|
|
|||||||||||||||||||||||||||||||||||
| uuid | uuid | 2147483647 | gen_random_uuid() |
|
|
||||||||||||||||||||||||||||||||||||
| session_salt | varchar | 32 | √ | null |
|
|
Indexes
| Constraint Name | Type | Sort | Column(s) |
|---|---|---|---|
| eperson_pkey | Primary key | Asc | uuid |
| eperson_email_idx | Performance | Asc | |
| eperson_email_key | Must be unique | Asc | |
| eperson_id_idx | Performance | Asc | eperson_id |
| eperson_id_unique | Must be unique | Asc | uuid |
| eperson_netid_key | Must be unique | Asc | netid |
| eperson_uuid_key | Must be unique | Asc | uuid |

